BASE TRAINING CENTER
Home
Training Material
Finance
Procurement
Shopping Cart
Facilities
BPP Library
Finance
Procurement
Shopping Cart
Job Aids
REPORTS
SAP Support
**UPDATES**
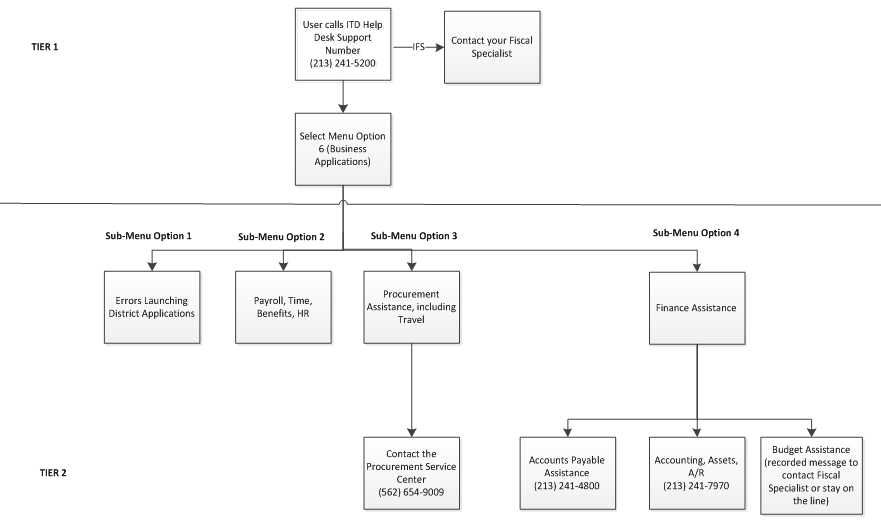
SAP Support - Help Desk Menu Options